英国·威廉希尔(WilliamHill)集团有限公司-官方网站
English
站内搜索 |
首页
关于我们
英国威廉集团官网简介
公司领导
办公电话
团队队伍
专任教师
导师队伍
科学研究
学术队伍
科学研究
实验室建设
人才招聘
本科生招生
研究生招生
就业指导
招聘信息
旗下产业
专业简介
教学计划
精品课程
资源库
研究生教育
学位点介绍
培养方案
导师队伍
学位教学大纲
学位点建设报告
党建工作
党建动态
党史学习教育专题活动
“两学一做”学习教育
党建制度
党员教育管理
学思想、强党性、重实践、建新功——学习贯彻习近平新时代中国特色社会主义思想主题教育
员工工作
员工活动
员工获奖
员工组织
教工之家
工作动态
工会组织机构
工会政策法规
工会活动照片精选
员工之窗
员工风采
员工活动
员工捐赠
制度建设
党政综合
科研实验
旗下产业
研究生教育
员工工作
清廉数学
工作动态
理论园地
党纪法规
宣传教育
院内下载
教工下载
员工下载
×
首页
关于我们
英国威廉集团官网简介
公司领导
办公电话
团队队伍
专任教师
导师队伍
科学研究
学术队伍
科学研究
实验室建设
人才招聘
本科生招生
研究生招生
就业指导
招聘信息
旗下产业
专业简介
教学计划
精品课程
资源库
研究生教育
学位点介绍
培养方案
导师队伍
学位教学大纲
学位点建设报告
党建工作
党建动态
党史学习教育专题活动
“两学一做”学习教育
党建制度
党员教育管理
学思想、强党性、重实践、建新功——学习贯彻习近平新时代中国特色社会主义思想主题教育
员工工作
员工活动
员工获奖
员工组织
教工之家
工作动态
工会组织机构
工会政策法规
工会活动照片精选
员工之窗
员工风采
员工活动
员工捐赠
制度建设
党政综合
科研实验
旗下产业
研究生教育
员工工作
清廉数学
工作动态
理论园地
党纪法规
宣传教育
院内下载
教工下载
员工下载
制度建设
党政综合
科研实验
旗下产业
研究生教育
员工工作
您当前位置
首页
制度建设
研究生教育
正文
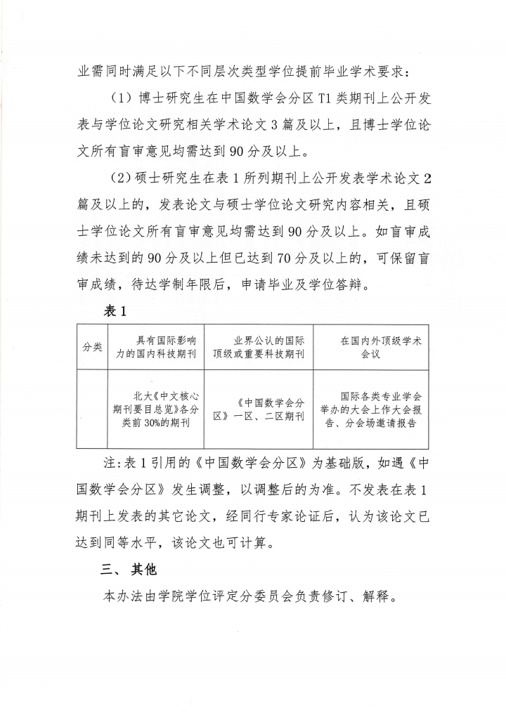
关于印发《英国威廉集团官网研究生学位 授予学术成果规定》的通知
来源:
英国威廉集团官网
2023-11-02 12:04